泉南市情報公開審査会 に提出した 主張書面



泉南市情報公開審査会 主張書面


2021(令和3)年 10 月 9 日 


泉南市情報公開審査会 御中

審査請求人                  



 令和3年6月4日付けの審査請求( 泉南市情報公開決定通知書 泉南市教総第110号の処分に対する審査)について、行政不服審査法第76条の規定により、主張書面を提出します。反論書に書いたように、審査庁である教育総務課は、処分の当事者です。その審査庁で行われた審理、提出された諮問書は私の反論書を反映したものではありません。

 当主張書面において、請求者が請求した文書とは異なるものを公開するために情報公開決定通知書の件名を改変し、請求者が請求していない文書を公開した泉南市教育委員会の処分は泉南市情報公開条例違反であることを主張します。


 その上で、私の情報公開請求した文書が不存在なのは明らかです。泉南市情報公開条例 第7条の4を適用し、文書不存在と明記した処分を求めます。



1.請求者に情報公開された文書は、私が請求した文書ではないことを詳しく説明します。


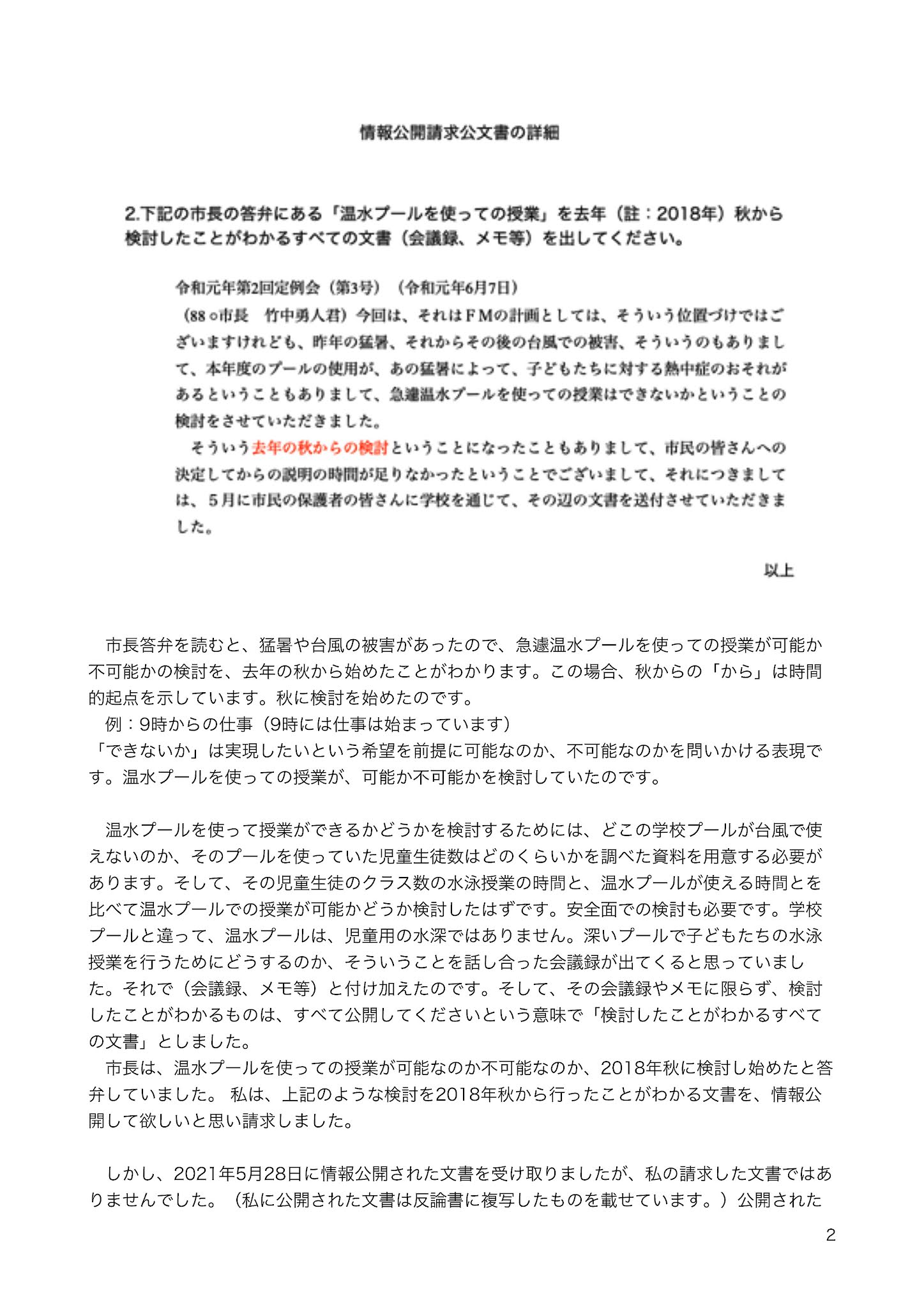
 私が請求した文書は、以下の通りです。

泉南市情報公開請求書の件名部分と同請求書に添付した別紙を切り取り、貼り付けます。


 市長答弁を読むと、猛暑や台風の被害があったので、急遽温水プールを使っての授業が可能か不可能かの検討を、去年の秋から始めたことがわかります。この場合、秋からの「から」は時間的起点を示しています。秋に検討を始めたのです。 

 例:9時からの仕事(9時には仕事は始まっています)

「できないか」は実現したいという希望を前提に可能なのか、不可能なのかを問いかける表現です。温水プールを使っての授業が、可能か不可能かを検討していたのです。


 温水プールを使って授業ができるかどうかを検討するためには、どこの学校プールが台風で使えないのか、そのプールを使っていた児童生徒数はどのくらいかを調べた資料を用意する必要があります。そして、その児童生徒のクラス数の水泳授業の時間と、温水プールが使える時間とを比べて温水プールでの授業が可能かどうか検討したはずです。安全面での検討も必要です。学校プールと違って、温水プールは、児童用の水深ではありません。深いプールで子どもたちの水泳授業を行うためにどうするのか、そういうことを話し合った会議録が出てくると思っていました。それで(会議録、メモ等)と付け加えたのです。そして、その会議録やメモに限らず、検討したことがわかるものは、すべて公開してくださいという意味で「検討したことがわかるすべての文書」としました。

 市長は、温水プールを使っての授業が可能なのか不可能なのか、2018年秋に検討し始めたと答弁していました。 私は、上記のような検討を2018年秋から行ったことがわかる文書を、情報公開して欲しいと思い請求しました。


 しかし、2021年5月28日に情報公開された文書を受け取りましたが、私の請求した文書ではありませんでした。(私に公開された文書は反論書に複写したものを載せています。)公開された文書は2019年3月4日の厚生文教常任委員協議会と同年5月31日の同協議会で厚生文教常任委員(市議会議員)に説明するために使った資料で、その中の「市立学校プールのありかた」は、3月4日の厚生文教常任委員協議会で、学校プール廃止を議員に説明するときに使った資料です。学校プールを廃止し、温水プールの授業を盛り込んだ予算を3月議会で議員に承認してもらう必要があるので、同協議会で説明したものです。

 予算をつけるには、温水プールでの授業が可能か不可能かを検討したのち、温水プールを使って授業をするということを決めなくてはなりません。決まっていないことに予算をつけられません。この「市立学校プールのありかた」で厚生文教常任委員に、学校プールを廃止し、温水プールの授業について教育委員会が説明していることからも、誰かが温水プールを使うと意思決定したことはわかります。しかし、温水プールを使っての授業が可能か不可能か、検討をしたかどうかはわかりません。検討せず、勝手に決めてしまったのかもしれないからです。

 「市立学校プールのありかた」以外の5月31日の厚生文教常任委員協議会の資料も、温水プールでの授業が可能か不可能かを検討するための資料ではなく、そのことについて話し合った会議録でもありません。

 弁明書では「5.処分庁の意見 (1)処分庁において、「温水プールを使っての授業」を2018年秋から検討したことがわかる文書としては、サンエス温水プールの指定管理者である尾崎スイミングスクールが提案した別紙資料がある。」とあります。反論書に書きましたが、別紙資料とは、私に情報公開された資料だと教育総務課 **氏はメールで回答しています。弁論書にあるように、学校水泳授業を行う授業時間数の計算をしたのなら、温水プールを使用するクラス数(人数)と時間数を計算し、サンエス温水プール使用可能時間計算と比較した資料、バスの移動をシミュレーションしたのなら、そのことが記載された資料、または予算案があるはずで、それが公開されたのなら、検討を行ったことがわかります。 しかし、公開された資料では、温水プールを使っての授業が可能か不可能かを、検討したことはわかりません。 どうして時間数の計算、シミュレーション、予算が書かれた資料は私に公開されなかったのでしょうか。おそらく、検討を行っていないからだと思います。




2.私が情報公開請求した請求内容が「2018(平成30)年秋以降の資料」に改変されています。


 反論書に書きましたが、私が認識していない間に、請求内容が変えられていました。勝手に補正が行われていたのですが、私は、2021年9月8日まで認識していませんでした。

 教育総務課は、私とのメールのやり取りで補正を行ったことは認めていますが、補正後の請求内容がどう変わったのかは明らかにしません。2021年9月24日付けで行った情報公開請求書と2021年10月8日の泉南市情報公開決定通知書と公開された文書を添付します。


 反論書に書いたように、 私の請求した文書は、「2018(平成30)年秋以降の資料」ではありません。しかし、弁明書や、9月8日に質問した回答を見ると、2018年秋以降で請求資料を特定しているとしか思えません。そうでなければそもそも私に対して行った、「泉南市情報公開決定通知書」泉南市教総第110号の処分で公開された文書は当てはまらないのです。


 弁明書に関して気づいた点を指摘しておきます。


3.審査請求の趣旨に対する意見

(2)処分庁は情報公開請求を受け、サンエス温水プールで学校水泳授業を行うことを検討する過程で生じた資料で、2018年 秋頃から検討を開始したことがわかる資料を検索したが、秋頃といった明確な検討開始時期がわかる会議録やメモは不存在であった。そのため、検討開始した時期に生じた関連文書を全部公開したもの。


 会議録と資料という言葉の意味の違いを巧みに利用しています。会議録が存在しないのを隠すためでしょうか?資料の中からしか検索していないので、ここでは「資料」という言葉を使っています。そして私は「検討したことがわかる文書」を請求しているのに、「2018年秋頃から検討を開始したことがわかる資料」と意味をすり替えています。


(3)時期が明確では無いため本来は公開決定の際、文書不存在とすべきところ、関連する書類をできる限り公開すべきとの考えから存在する文書を全部公開と決定したもの。


 しかし、ここでは、「資料」と書くと請求内容が変わっていることに気づかれる恐れがあるので、「書類」という言葉を使っています。以下の(4)も同様です。書類と資料を使い分けています。「請求資料の意図」とここでは資料を使っていますが、私が請求したのは資料だけではありません。


(4)なお、決定文書への当該項目名記載について「温水プールを使っての授業の検討資料」と記載したことについて、(2)(3)の通り明確な検討開始時期がわかる書類等は不存在であり、関連する書類をできる限り公開すべきとの考えから存在する文書を全部公開と決定したため、請求資料の意図を広義に捉えて関係資料を提供するため項目名を変更したものであり、意図的に異なる資料を情報公開するとの意図はもたない。


 そして、「決定文書への当該項目名記載」と書かれています。本来なら、「決定通知書への件名の記載」と書くべきです。これは、私への情報公開決定通知書の件名が、意図的に改変され、異なる文書を公開したことを表しています。

 

(5)さらに、この度の審査請求をうけ今回、「秋」ではないがそれ以降の検討過程等に置いて内外機関等との調整・説明に用いた資料メモなどの8点を改めて公開することとしたい。


①小中学校に広がる「プール廃止」老朽化コスト負担大きく

産経ニュースメモ 平成30年9月6日付け

②サンエスを利用した学校園水泳についてメモ

平成31年1月30日

③学校水泳における民間事業者のマイクロバス利用聞き取り調査メモ

平成31年1月

④学校プール授業事業についてメモ

平成31年2月

⑤サンエス温水プールに関係する小学校長会への説明についてのメモ

平成31年2月

⑥サンエス温水プール利用に向けたスケジュールについて

平成31年3月

⑦臨時小学校長会における質問事項および回答についてメモ

平成31年3月12日

⑧泉南市立学校プールに関してのお知らせの配布

令和元年5月10日


 上記の文書は、温水プールを使って水泳授業ができるかどうかを検討したものではなく、サンエス温水プールを使って授業をすることを誰かがどこかで決定したのちに、準備のために行った時に生じた文書だと思われます。なぜなら、 2018年12月17日の泉南市教育委員会定例会の審議において、 予算の事業区分の変更(目6プール施設費の 学校プール一般開放事業から 学校プール授業事業へ付け替え)が行われていました。この時点では学校プール授業事業は、増額されています。しかし、2019年1月22日の教育委員会定例会では**教育部長が、夏休みの学校プール一般開放事業の中止を教育委員会委員に報告し、授業事業でも学校プールを使わない方針と言い出しました。このことから、2018年12月17日から2019年1月22日の間に、水泳授業は温水プールで行うという意思決定が狭義の教育委員会以外で行われたと考えています。上記の文書は、①を除いて、当てはまります。反論書に書きましたが、①は新聞記事の日付です。


 泉南市教育委員会には、「温水プールを使っての授業」を)去年(2018年)秋から検討したことがわかる文書は存在しません。温水プールで授業ができるかできないかを検討せずに温水プールで授業をすると意思決定しているからです。泉南市は学校プールで死亡事故が起こりました。もう二度と、あのような事故を繰り返さないためにも、子どもたちの安全を第一に考えて検討して欲しいです。

 

 以上のように、私の請求した文書は存在しません。 情報公開請求において、請求者が請求した文書とは異なるものを公開するために情報公開決定通知書の件名を改変し、請求者が請求していない文書を公開した処分には、明らかな瑕疵があり、泉南市情報公開条例違反です。泉南市情報公開条例 第7条の4を適用し、文書不存在と明記した処分を求めます。


添付資料 2021年9月24日付けで行った情報公開請求書と2021年10月8日の泉南市情報公開決定通知書と公開された文書



提出した主張書面の画像を上げておきます。 画像クリックで拡大表示できます。

泉南市情報公開審査会 主張書面
泉南市情報公開審査会 主張書面
泉南市情報公開審査会 主張書面
泉南市情報公開審査会 主張書面